多巴胺(Dopamine,DA)是调控奖励与动机行为的核心神经递质,其释放机制不仅受奖励本身驱动,还显著受到获取奖励所需付出努力的影响。然而,神经系统如何编码努力相关信息,并进而调控DA释放以整合成本-收益决策,其神经机制尚不明确。
近期,来自Stanford University的研究团队在Nature发表题为“Cholinergic modulation of dopamine release drives effortful behaviour”研究,系统解析了伏隔核(Nucleus Accumbens,NAc)中乙酰胆碱(Acetylcholine,ACh)与DA之间的局部环路调控机制。

摘要
研究发现,伏隔核(NAc)内胆碱能信号通过烟碱型乙酰胆碱受体(nAChRs)调控多巴胺(DA)轴突末梢释放。这种调控机制在高努力成本条件下放大奖励信号,进而驱动持续性的目标导向行为输出。该研究深入揭示了DA与ACh之间复杂的交互关系,强调了多神经递质同步定量分析在解析神经调控机制中的不可替代性。
针对神经递质及其代谢通路的精准检测需求,科似海代谢已构建了成熟的靶向代谢检测体系,致力于通过高灵敏度的动态监测技术,为神经递质交互作用及调控机制的深入解析提供坚实的实验支撑。
研究结果
PART-01
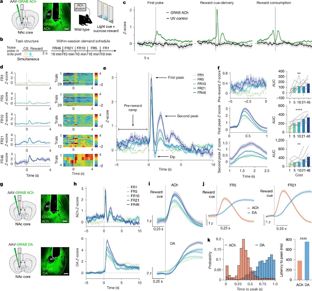
努力水平增强奖励诱导的多巴胺释放
研究首先通过固定比率(FR)行为范式,在奖励类型保持一致的条件下,逐步增加动物获取蔗糖奖励所需的操作次数,从而建立不同努力水平模型,并利用GRAB DA技术实时记录NAc中多巴胺动态变化。
结果显示:
✦多巴胺信号主要出现在奖励交付及消费阶段;
✦操作行为阶段变化较弱;
✦随着努力需求增加,奖励诱导的DA释放显著增强。
进一步通过广义线性模型(GLM)分析发现,FR对DA变化的解释能力强于试次间隔(ITI),说明该效应并非由时间延迟造成,而是真实反映了努力成本编码。同时,在光遗传自刺激任务中观察到一致结果,表明努力相关DA增强具有稳定性。

图Fig.1努力任务模型及DA动态检测
PART-02
伏隔核局部ACh信号驱动DA释放增强
为了进一步解析努力相关DA增强的来源,研究同步记录了腹侧被盖区(VTA)DA胞体与NAc中DA轴突信号。
结果发现,随着努力增加:
✦NAc中DA释放持续增强;
✦VTA胞体信号并未同步增强。
提示努力编码并非完全依赖传统的胞体放电模式,而更可能发生在局部轴突调控层面。
随后研究聚焦局部神经调制机制,发现:
✦阻断烟碱型乙酰胆碱受体(nAChR)可显著降低高努力条件下的DA增强;
✦切片电生理实验显示胆碱能中间神经元可直接增强DA轴突兴奋性。
进一步利用GRAB ACh记录NAc中乙酰胆碱动态变化,结果表明:
✦ACh释放随努力增加显著增强;
✦ACh信号早于DA约400 ms;
✦ACh主要编码努力而非奖励大小。
这些结果说明,NAc内存在ACh–nAChR–DA轴突的局部调控环路,是努力信号整合的关键节点。

Fig.2 ACh与DA动态变化及时间关系
PART-03
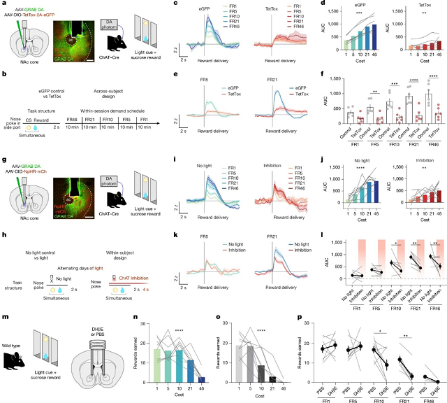
ACh–DA调控驱动努力行为并带来检测新需求
为验证ACh在努力编码中的因果作用,研究进一步通过TetTox及光遗传方法抑制NAc胆碱能神经元,结果显示:
✦DA努力编码显著下降;
✦高努力条件下奖励获取减少;
✦行为启动延迟增加。
局部注射烟碱型受体拮抗剂DHβE同样产生一致结果,说明ACh通过调控DA释放维持高努力行为输出。
基于以上结果,研究提出完整的调控路径:
努力→ ACh释放增强 → DA轴突释放放大 → 持续行为输出
该研究不仅揭示了努力行为的重要神经机制,同时也提示:
多神经递质动态联合检测是解析复杂神经调控机制的重要技术方向。

Fig.3 ACh调控对努力行为的影响
研究小结
该研究系统揭示了努力行为的重要神经调控机制:伏隔核局部乙酰胆碱信号通过烟碱型受体调控多巴胺轴突释放,使高努力条件下的奖励信号得到放大,并促进持续行为输出。
同时,研究也进一步说明,复杂神经行为的解析正在从单一神经递质研究迈向多递质协同调控阶段,对多指标联合检测技术提出了更高要求。
科似海解决方案|神经递质靶向代谢组学助力行为机制研究
本研究旨在解析多巴胺(DA)与乙酰胆碱(ACh)的动态变化特征及其多层级调控机制,这对检测技术提出了更高的要求,具体包括:
✦实现多种神经递质的同时准确定量;
✦具备对低丰度信号的高灵敏度检测能力;
✦能够在代谢通路层级上进行精细解析。
针对神经递质及相关代谢通路研究需求,科似海代谢构建了系统化的精准靶向代谢组学检测平台,基于成熟的LC–MS/MS技术,可实现:
✦多巴胺(DA)、乙酰胆碱(Ach)及其前体与代谢物的高灵敏定量;
✦单胺类与胆碱代谢通路的联合检测与同步分析;
✦脑组织、细胞及体液等多种生物样本的代谢谱解析;
✦稳定同位素示踪检测,进行通路动态解析。
通过将靶向代谢组学技术与神经科学研究结合,科似海代谢可为神经行为机制研究与神经疾病研究提供稳定可靠的质谱检测数据支持。
科似海生物检测服务
科似海生物长期致力于突破代谢质谱检测的技术瓶颈,专注于提供定制化的代谢研究解决方案。公司开发了多项核心技术,涵盖超微量样本代谢物检测、稳定同位素代谢示踪以及全景覆盖的代谢组学与脂质组学常规分析,致力于为客户提供可靠、精准的科学数据。
作为一家专注于攻克技术难点的研发与检测服务企业,科似海生物在组织、胚胎、细胞、培养基等微量及珍贵样本的小分子代谢组学和脂质组学检测方面积累了丰富经验,致力于为更多科研团队提供精准、可靠的技术服务,让“难检测、测不准”的微量样本,不再成为科研路上的障碍。如果您也面临微量/珍贵样本的代谢检测难题,欢迎联系科似海——我们期待成为您科研路上的“技术队友”,共同推动更多科学发现!
【参考文献】
Touponse G C, Pomrenze M B, Yassine T, et al. Cholinergic modulation of dopamine release drives effortful behaviour[J]. Nature, 2026: 1-10.