全球化与现代化的浪潮导致正深刻地改变着人口结构发生剧烈变化,人口数量下降、晚婚晚育趋势加剧,以及女性生育健康风险的增加,共同构成了一个复杂而紧迫的时代挑战。生育年龄的推迟,直接加剧了女性卵子质量下降带来的生育风险,形成“延迟生育-卵子老化-不良妊娠”的恶性循环。女性卵子数量与质量随年龄增长呈断崖式下滑,这种质量衰退不仅导致受孕难度增加,更推高了出生缺陷风险。随着女性年龄的增长,女性在30岁后,卵子质量开始缓慢下降,35岁后陡崖式下降速度加快,而40岁以上则急剧下降。这种质量衰退不仅增加了受孕的难度,还可能导致出生缺陷风险的增加。从生理层面看,卵子质量下降的核心机制具有“不可逆转性”与“加速性”,这使得破解该情形问题成为当今社会一个的时间窗口异常紧迫的问题。解析其背后复杂且尚未被完全攻克的生物学机制已成为不容忽视的科学性和社会性难题。
2025年8月26日,南京大学医学院附属鼓楼医院生殖医学中心丁利军研究员、孙海翔教授与北京生命科学研究所苏俊研究员等团队合作,在《Nature Aging》杂志上发表题为“Mevalonate metabolites boost aged oocyte quality through prenylation of small GTPases”的研究论文。该研究阐明了卵母细胞衰老的分子机制,提出通过干预甲羟戊酸代谢通路以改善衰老卵母细胞质量的新策略,为提升生殖衰老过程中雌性生育能力提供了新的治疗思路。
在衰老的哺乳动物中,卵母细胞质量下降是导致雌性生育能力衰退的关键因素之一,目前尚缺乏有效干预措施。本研究在团队先前工作的基础上进一步拓展,他们早前发现颗粒细胞中甲羟戊酸代谢通路对卵母细胞成熟具有关键调控作用,而此次成果不仅深化了对该通路的认识,更为提高衰老卵巢的生育功能提供了切实的理论和实验依据[1]。

PART-01
衰老卵母细胞皮质区F-肌动蛋白分布
及MVA通路代谢物水平降低
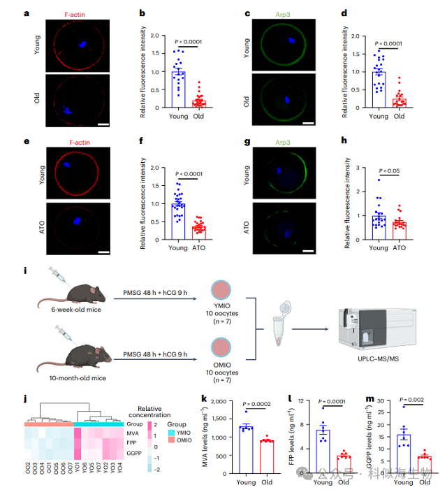
皮质区F-肌动蛋白对卵母细胞收缩、胞质组织及发育潜能至关重要,而皮质区F-肌动蛋白的形成需要小鸟苷三磷酸酶(GTP酶)的极性激活及Arp2/3复合物的参与。大多数小GTP酶可发生异戊烯基化修饰——这是一种脂质修饰,能将蛋白质锚定到细胞膜上,保障蛋白质的正确定位与功能发挥。甲羟戊酸(MVA)通路通过调控蛋白质异戊烯基化,对多种细胞过程起关键作用。研究团队在前期研究中发现颗粒细胞中MVA通路代谢异常会导致卵母细胞减数分裂缺陷及非整倍体产生[1]。然而卵巢衰老过程中,MVA代谢物是否通过小GTP酶的异戊烯基化调控卵母细胞皮质区F-肌动蛋白组装,目前仍不明确。
因此研究团队检测了年轻和衰老小鼠卵丘-卵母细胞复合体中MI期卵母细胞的皮质区F-肌动蛋白分布。研究团队通过检测不同年龄段健康卵巢样本中卵丘-卵母细胞复合体的MI期卵母细胞皮质区F-肌动蛋白分布,明确其与衰老的关联。分布,揭示了卵巢衰老的新机制。结果显示,衰老卵母细胞皮质区F-肌动蛋白的荧光强度显著低于年轻卵母细胞,且卵母细胞中Arp3表达量显著低于年轻卵母细胞。之后研究团队发现通过抑制MVA通路导致发现年轻卵母细胞F-肌动蛋白与Arp3水平都显著降低。之后,由于小鼠卵母细胞的稀缺性,研究团队他们通过采用构建微量细胞靶向代谢组学的方法对来自于年轻和衰老小鼠MI期10个卵母细胞以及1000个颗粒细胞的MVA通路代谢物(MVA,FPP,GGPP)进行检测。结果发现衰老组的MVA通路代谢物水平显著低于年轻组。结果研究发现,与年轻组相比,衰老组的MVA通路代谢物水平显著降低,这一结果与先前关于卵母细胞衰老过程中代谢物水平变化的研究一致。结合前述结果提示,卵巢衰老时MVA通路代谢物减少,可能通过影响Arp3表达,进而导致皮质区F-肌动蛋白功能组装异常。并且研究团队明确了MVA对衰老卵母细胞的作用需通过周围颗粒细胞介导(图1)。

图1
PART-02
MVA通过周围颗粒细胞促进
皮质区F-肌动蛋白组装
及衰老卵母细胞质量提升
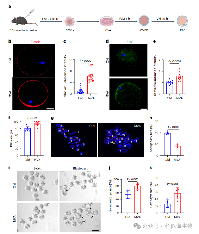
鉴于衰老卵母细胞中MVA、FPP和GGPP水平显著降低,且MVA是(包括FPP和GGPP在内的)萜类化合物合成的前体物质,研究团队接下来探究了补充 MVA对衰老卵母细胞质量的影响。他们从10月龄雌性小鼠体内分离出衰老卵丘-卵母细胞复合体(COCs),并将其培养在添加了50μM MVA的体外成熟(IVM)培养基中。发现补充 MVA 可显著促进衰老卵丘-卵母细胞复合体中减数分裂I期(MI期)卵母细胞的皮质区F-肌动蛋白组装。且衰老MI期卵母细胞皮质区中低表达的 Arp3蛋白得到恢复。研究团队还且通过进一步的实验证明了MVA对衰老卵母细胞的作用需通过周围颗粒细胞实现(图2)。

图2
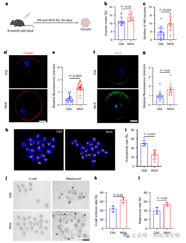
为了进一步在体内评估MVA对衰老COCs的作用,研究团队对9月龄雌性小鼠进行腹腔注射,每日注射剂量为5mg/kg 的MVA,连续注射30天。为了进一步在体内评估MVA对衰老COCs的作用,研究团队对9月龄雌性小鼠进行腹腔注射,每日注射剂量为5mg/kg 的MVA,连续注射30天。结果显示,补充MVA后,衰老小鼠的卵巢指数显著升高,且小鼠体重未受影响。而且,注射 MVA后小鼠的排卵数翻倍。MVA处理还显著提高了从衰老小鼠体内获取的减数分裂 I期(MI期)卵母细胞的皮质区F-肌动蛋白组装水平和Arp3蛋白表达水平。MVA处理显著改善了衰老小鼠体内获取的减数分裂 I期(MI期)卵母细胞的皮质区F-肌动蛋白组装水平和Arp3蛋白表达水平,这可能与减缓衰老过程中的转录沉默有关。综上,这些结果表明,在体外和体内条件下,MVA均可通过颗粒细胞(GCs)改善衰老卵母细胞的皮质区F-肌动蛋白组装、减数分裂缺陷及非整倍体问题(图3)。

图3
PART-03
MVA激活衰老颗粒细胞(GCs)中的
法尼基焦磷酸(FPP)代谢通路
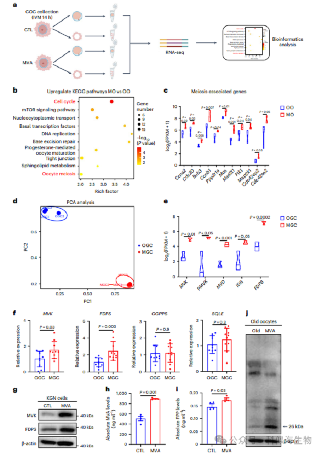
为进一步探究补充MVA如何改善衰老卵母细胞质量,研究团队对经MVA处理及未处理的衰老卵丘-卵母细胞复合体(COCs)中的卵母细胞及其周围颗粒细胞(GCs)进行了RNA测序分析。通过主成分分析(PCA)及两组样本间的对比发现,补充MVA后基因表达出现显著动态变化:共检测到下调的差异表达基因(DEGs)和1287个上调的差异表达基因。对这些差异表达基因进行KEGG分析发现,与细胞周期及卵母细胞在经MVA处理的COCs来源卵母细胞中,与减数分裂相关的基因表达上调,而与核糖体及产热相关的基因表达下调。为探究MVA如何通过颗粒细胞(GCs)改善衰老卵母细胞的皮质区F-肌动蛋白组装及减数分裂过程,研究团队进一步分析了颗粒细胞的转录组。研究发现主成分分析(PCA)和火山图结果显示,经MVA处理的颗粒细胞与对照组颗粒细胞的转录组谱存在差异,共检测到9317个下调以及1279个上调的差异表达基因(DEGs)。由于MVA是胆固醇合成通路中的一种早期关键代谢物,研究团队接下来分析了与MVA通路相关的代谢基因的表达情况。 结果显示,补充MVA后,颗粒细胞中参与MVA向FPP代谢过程的基因(包括MVK、PMVK、MVD、IDI1和FDPS)表达水平提升了1.8~4.0倍。实时定量逆转录聚合酶链式反应(qRT-PCR)和蛋白质印迹分析进一步证实,补充 MVA后,MVK和FDPS的mRNA及蛋白质水平均显著升高。通过qRT-PCR分析,我们发现补充MVA后,MVK和FDPS的mRNA表达水平显著增加。此外,蛋白质印迹分析进一步证实了MVK和FDPS的蛋白质水平也显著升高。综上,研究结果表明,补充 MVA可激活衰老COCs中的FPP合成通路,并提高其中的蛋白质异戊烯基化水平(图4)。

图4
PART-04
MVA通过颗粒细胞(GCs)来源的
FPP介导的异戊烯基化,
促进衰老卵母细胞皮质区F-肌动蛋白组装
为明确MVA对卵母细胞皮质区F -肌动蛋白组装及减数分裂的作用,是否通过颗粒细胞合成的FPP介导的异戊烯基化实现。研究团队从10月龄雌性小鼠体内分离出衰老卵丘-卵母细胞复合体(COCs),随后将其培养在添加了法尼醇(FOH)的体外成熟(IVM)培养基中 ,与补充MVA的效果类似,补充法尼醇可促进衰老卵丘-卵母细胞复合体中减数分裂I期(MI期)卵母细胞的皮质区F-肌动蛋白组装,提高极体排出(PBE)率,并降低卵母细胞的减数分裂缺陷发生率。为进一步探究衰老卵丘-卵母细胞复合体中蛋白质异戊烯基化与卵母细胞质量的关联,他们向添加了MVA的体外成熟培养基中加入了蛋白质异戊烯基化抑制剂 FTI-277。 结果显示,在MVA存在的条件下,加入FTI-277会显著降低衰老卵丘-卵母细胞复合体中卵母细胞的皮质区F-肌动蛋白组装水平,降低极体排出率,并提高减数分裂缺陷发生率。实验结果显示,在MVA存在的情况下,添加蛋白质异戊烯基化抑制剂FTI-277会导致衰老卵丘-卵母细胞复合体中的卵母细胞皮质区F-肌动蛋白组装水平显著下降,极体排出率降低,同时减数分裂缺陷发生率上升。为探究FPP能否从颗粒细胞(GCs)转运至卵母细胞,本研究采用了一种基于法尼醇(FOH)的炔基化法尼醇化学报告分子(alk-FOH)。他们从3周龄雌性小鼠体内分离出年轻裸卵(DOs)和COCs,将其与alk-FOH共同培养14小时后,采用荧光成像技术进行观察。在DOs中未检测到荧光信号,这表明卵母细胞无法直接掺入炔基化法尼醇(alk-FOH)。有趣的是,在年轻COCs的颗粒细胞(GCs)和卵母细胞中,均检测到明显的荧光信号。此外,在连接颗粒细胞与MI期卵母细胞的跨带突起中,也观察到了alk-FOH信号,而对照组中未检测到该信号。在探究FPP是否能从颗粒细胞(GCs)转运至卵母细胞的过程中,本研究研究团队采用了基于法尼醇(FOH)的炔基化法尼醇化学报告分子(alk-FOH)。通过从3周龄雌性小鼠体内分离出年轻裸卵(DOs)和COCs,并与alk-FOH共同培养14小时后,利用荧光成像技术进行观察,研究发现DOs中未检测到荧光信号,表明卵母细胞无法直接掺入炔基化法尼醇(alk-FOH)。然而,在年轻COCs的颗粒细胞(GCs)和卵母细胞中,均检测到了明显的荧光信号,这与之前的研究一致,即颗粒细胞与卵母细胞之间存在物质交换,如在LH诱导排卵过程中颗粒细胞通过释放生物活性分子调控卵母细胞的成熟。 综上,这些结果表明,MVA可激活颗粒细胞中FPP的合成(图5)。

图5
PART-05
异戊烯基化合物 8-IPF(淫羊藿苷)
促进衰老卵母细胞皮质区
F-肌动蛋白组装
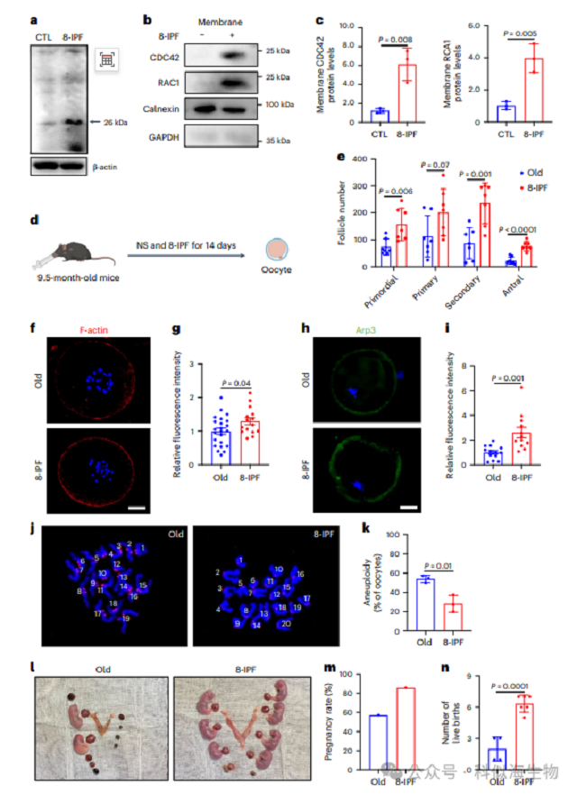
尽管MVA能有效改善衰老小鼠的卵巢储备及卵母细胞质量,但目前临床上尚无含 MVA的药物。为改善与衰老相关的不孕问题,研究人员对已获批药物及临床前药物开展筛选,评估其在提高MVK、FDPS基因表达水平及蛋白质异戊烯基化水平方面的功效。在筛选过程中,研究人员发现了8-异戊烯基黄酮(8-IPF)——这是一种在中国传统应用中具有异戊烯基侧链的天然化合物。筛选过程中,研究人员发现了8-异戊烯基黄酮(8-IPF),这是一种在中国传统应用中就已知含有异戊烯基侧链的天然化合物。用50μg/L的8-IPF处理人颗粒样肿瘤细胞系(KGN细胞)后,细胞内的蛋白质异戊烯基化水平及MVK、FDPS的表达水平均显著升高。经过50μg/L的8-IPF处理后,人颗粒样肿瘤细胞系(KGN细胞)内的蛋白质异戊烯基化水平,以及MVK、FDPS的表达水平均有显著提升。接下来,研究团队通过灌胃方式,给9.5月龄雌性小鼠每日灌胃5mg/kg剂量的8-IPF,持续14天。 结果显示,8-IPF处理组小鼠的卵巢指数显著升高且补充8-IPF后,所有发育阶段卵泡的数量均显著增加,其中生长卵泡(次级卵泡和窦状卵泡)的改善效果尤为明显。更重要的是,从8-IPF处理组衰老小鼠体内分离的COCs中,减数分裂I期(MI期)卵母细胞的皮质区F-肌动蛋白染色强度显著高于对照组。尤为重要的是,在8-IPF处理组的衰老小鼠体内分离的COCs中,减数分裂I期(MI期)卵母细胞的皮质区F-肌动蛋白染色强度,相较于对照组有了显著提高。同时,8-IPF处理还恢复了衰老MI期卵母细胞皮质区中低表达的Arp3蛋白。令人振奋的是,将经8-IPF处理的衰老雌性小鼠与8周龄雄性小鼠自然交配后,其妊娠率和每窝产仔数均显著高于对照组衰老小鼠(图6)。经过8-异戊烯基黄酮处理的衰老雌性小鼠与8周龄雄性小鼠自然交配后,其妊娠率和每窝产仔数均显著高于未经处理的衰老小鼠(图6)。
综上,8-IPF可通过提高衰老卵母细胞中CDC42和RAC1的异戊烯基化水平及皮质区F-肌动蛋白组装能力,改善卵巢储备耗竭和卵母细胞减数分裂缺陷,进而提升衰老雌性小鼠的生育能力。

图6
PART-06
文章总结
本研究发现,衰老小鼠卵丘-卵母细胞复合体(COCs)中处于减数分裂I期(MI期)的卵母细胞中,其皮质区F-肌动蛋白减少,且甲羟戊酸(MVA)通路代谢物(包括MVA、FPP、GGPP)水平降低。 而进一步研究表明,补充MVA可提高衰老卵母细胞中FPP水平、皮质区F-肌动蛋白含量及卵母细胞质量。此外,研究团队从短角淫羊藿中筛选出一种含异戊烯基侧链的天然化合物——8-异戊烯基黄酮(8-IPF),该化合物可提高CDC42和RAC1的异戊烯基化水平,改善衰老卵母细胞的皮质区F-肌动蛋白状态及发育能力,并提升衰老雌性小鼠的繁殖。该化合物能有效提升CDC42和RAC1的异戊烯基化水平,从而优化衰老卵母细胞皮质区的F-肌动蛋白组装状态,增强其发育潜能,并从而有效进一步增强促进衰老雌性小鼠的繁殖能力。为改善生殖衰老过程中雌性生育力提供了一种新的治疗思路。
【参考文献】
[1] Sun, H. et al. (2023). Granulosa cell mevalonate pathway abnormalities contribute to oocyte meiotic defects and aneuploidy. Nature Aging.
杭州科似海生物科技有限公司为本研究提供了微量样品的靶向代谢组学检测服务。科似海生物长期致力于突破代谢质谱检测的技术瓶颈,专注于提供定制化的代谢研究解决方案。公司开发了多项核心技术,涵盖超微量样本代谢物检测、稳定同位素代谢示踪以及全景覆盖的代谢组学与脂质组学常规分析,致力于为客户提供可靠、精准的科学数据。
作为一家专注于攻克技术难点的研发与检测服务企业,科似海生物在组织、胚胎、细胞、培养基等微量及珍贵样本的小分子代谢组学和脂质组学检测方面积累了丰富经验,能够为客户提供从样本前处理到数据检测与分析的一站式解决方案。